운영체제 로딩 전 활성화되는 악성코드 설치 가능, 원격 공격 가능성도
[아이티데일리] 최근 마이크로소프트(MS) 시큐어부트(Secure Boot) 보안 메커니즘을 완전히 우회할 수 있는 두 가지 공격 방법이 발견됐다. 이는 컴퓨터 부팅 과정에서 안전한 운영체제 이미지만 로드되도록 보장하는 핵심 보안 기능을 무력화시킨다는 점에서 심각한 취약점으로 분류된다. 특히 MS가 현재까지 두 취약점 중 하나(CVE-2025-3052)만 패치하고 나머지 하나(CVE-2025-4275)는 여전히 위험 요소로 남아있어 보안 전문가들의 우려를 낳고 있다.
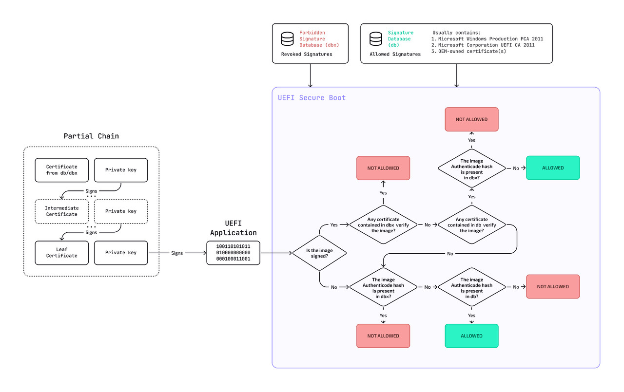
먼저 이번에 패치된 CVE-2025-3052 취약점은 50개 이상 제조업체의 장비에 영향을 미치는 것으로 확인됐다. 핵심은 DT리서치(DT Research)의 BIOS 플래싱 도구에서 발생한 심각한 결함이다. 해당 도구는 원래 DT리서치의 러기드(Rugged) 모바일 장치 전용으로 개발됐지만, ‘Microsoft Corporation UEFI CA 2011’ 인증서로 서명돼 대부분의 윈도우 및 리눅스 시스템에서 실행될 수 있었다. 이 인증서는 리눅스 부트로더 ‘쉼(shim)’ 검증에 널리 사용되는 것으로, 영향 범위가 매우 광범위했다.
물리적으로 접근이 가능할 경우 시큐어부트를 비활성화할 수 있으며, 이를 통해 운영체제 로딩 전에 활성화되는 악성코드를 설치할 수 있게 된다. 더 심각한 것은 원격 공격도 가능하다는 점으로, 공격자가 시스템 관리자 권한을 미리 획득했다면 은밀하게 강력한 감염 작업을 수행할 수 있다.
보안 업체 바이날리(Binarly)의 연구에 따르면, 이 취약점은 NVRAM 변수의 안전하지 않은 처리에서 비롯됐다. 공격자는 사용자가 쓸 수 있는 NVRAM 변수(IhisiParamBuffer)를 조작해 UEFI 부팅 과정에서 임의의 데이터를 메모리 위치에 쓸 수 있다.
MS는 6월 10일 정기 보안 업데이트를 통해 DT 리서치 도구의 14가지 변형에 대한 암호화 해시를 DBX(차단 목록 데이터베이스)에 추가했다. 이는 서명된 모듈 중 해지되거나 신뢰할 수 없는 것으로 간주되는 모듈들을 목록화한 데이터베이스다.
문제는 두 번째 취약점이 여전히 패치되지 않았다는 점이다. 같은 날 공개된 ‘하이드로포비아(Hydroph0bia)’ 취약점으로 CVE-2025-4275 번호를 부여받았다. 마찬가지로 시큐어부트 우회 취약점이며, 인사이드H2O(InsydeH2O) 기반 UEFI 호환 펌웨어에 영향을 미친다.
이러한 취약점들이 악용될 경우, 공격자는 부트킷 악성코드를 설치할 수 있다. 부트킷은 운영체제가 로드되기 전에 실행돼 운영체제 수준의 보안 방어체계를 근본적으로 우회할 수 있는 매우 위험한 형태의 악성코드다.
시큐어부트 우회는 소위 ‘이블 메이드(Evil Maid)’ 공격을 가능하게 한다. 이는 물리적 접근이 가능한 공격자가 대상 시스템에 지속적인 악성코드를 심는 공격 방식으로, 시큐어부트가 방지하고 있는 위험이다.
보안 전문가들은 사용자들에게 6월 10일 배포된 보안 업데이트를 즉시 설치할 것을 강력히 권고하고 있다. 특히 기업 환경에서는 네트워크 가시성을 높이고 마이크로소프트 디펜더(Microsoft Defender)와 같은 보안 솔루션의 클라우드 기반 보호 기능을 활성화해야 한다고 조언한다.
국내 보안 기업의 한 연구원은 “PC 보안 문제라 사소하게 생각할 수도 있지만 공격의 통로가 될 가능성이 있다는 점에서 주의해야 한다”면서 “최근 악성코드를 기반으로 기업 보안 전체가 뚫리는 사고가 발생하고 있는데, 궁극적으로 기업들에게는 단순한 패치 적용을 넘어 최소 권한 원칙, 네트워크 분할, 제로 트러스트 보안 모델 등을 종합적으로 고려한 보안 전략이 필요하다. 정기적인 로그 분석과 비정상적인 네트워크 트래픽에 대한 대응 프로세스 마련도 필수적이다”라고 말했다.


